Membre d'un forum sur ces petits bolides, le projet semble intéresser du monde, c'est décidé , je me lance!
Pour la petite histoire, le moteur de la G40 est un moteur 1272cm3 injection suralimenté avec un compresseur G. Cela fait de cette polo un vrai avion
de chasse, 115Cv pour à peine 800Kg et un couple disponible dès 2000 tours
, je crois qu'il faut monter dedans pour se rendre
compte du potentiel d'une si petite auto! 
Voici la victime:
Polo G40 Genesis
Moteur G40 (Compresseur G)
Le système consiste en un microcontroleur mesurant les tensions des différents capteurs présents d'origine sur la voiture ou rajoutés et affichant ces mesures sur un afficheur LCD.
-Mesure de la richesse: Caractérise le ratio Air/Essence dans le cylindre avant combustion, permet de s'assurer que le moteur est correctement réglé et ne va pas générer de cliquetis, pouvant détruire un moteur en quelques secondes...
-Mesure de la pression/température d'huile: Permet de savoir lorsque le moteur à atteint sa température nominale de fonctionnement.
-Shiftlight: Affichage lumineux en cas de sur-régime
Ecran d'affichage
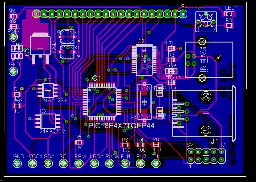
La configuration du PIC est sauvegardée dans une EEPROM I2C.
Une liaison serie USB FTDI FT232RL permet d'effectuer le chargement du Firmware par Bootloader, et d'effectuer du debug.
PCB sous Eagle
Brochage
Points de prélèvement sur le calculateur

Il est largement adaptables pour d'autres modèles, avis aux amateurs!
Copyright "FloConcept 2010, Florent Kermarrec tous droits réservés