Les vendeurs attirent le client par l'économie réalisée par la suite et en profitent pour vendre des boitiers électroniques de conception rudimentaire à prix d'or. Souhaitant rouler à l'E85, mais ne voulant pas engraisser d'avantage ces vendeurs, je décide alors de réaliser mon propre montage...
Plusieurs solutions sont enviseageable pour rouler à l'E85 comme l'augmentation de la pression d'essence, le changement des injecteurs, etc... mais ces solutions
ne sont pas réversible facilement (Les stations E85 n'étant pas courantes, il est pratique de pouvoir revenir à du SP95/98 rapidement (et sans outils dans la voiture...)
)
La solution la plus utilisée est l'augmentation de la durée des injections d'essence, c'est celle que j'utilise:
Prolongation injections
(injecteur toujours ouvert).
Solution du commerce
Ces boitiers sont généralement proposés pour des injection multipoint non séquentielles (Tous les injecteurs s'ouvrent en même temps), il existe également des boitiers pout injections séquentielles, ceux ci sont généralement plus onéreux car il est nécessaire de piloter chaque injecteur indépendamment.
Solution retenue
Le circuit de puissance interne au calculateur est ainsi toujours utilisé. Un simple micontroleur fait alors l'affaire, sa tension d'alimentation etant en plus directement disponible dans le calculateur.
Pour améliorer les démarrage à froid en hiver peut également être relié à la sonde de température d'eau, est aussi prolonger les injections
lorsque le moteur est encore froid.
Coût de la modif : quelques dizaines d' € et quelques heures de reflexion ... contre 400€ pour un boitier du commerce! 
Fonctionnalités:
-2 Modes de fonctionnement : SP95/98 ou E85
-Reglages indépendants pour chaque mode et sauvegarde automatique
-Enrichissement à froid automatique en mode E85
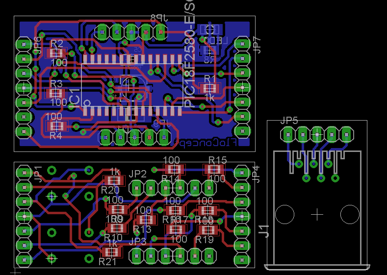
Il est composé de 2 cartes en empilement, une carte IHM avec boutons et afficheurs 7 segments, et une carte mère réalisant la prolongation et l'interface avec le calculateur.
Le module est déportable dans l'habitacle.
PCB des cartes
Module E85
Il faut en effet réussir à localiser les transistors de puissance de commande des injecteurs dans le calculateur et la commande provenant du microcontroleur.
C'est cette piste qui faut sectionner pour brancher le module en dérivation:
Malgré mes recherches sur le net, je n'ai pas réussi à me procurer la documentation de mon boitier mais une documentation sur le boitier BMW 6 cylindres. Le circuit de puissance est identique, seulement utilisé de façon différente. Après quelques instants de réflexion on arrive s'y retrouver et identifier la piste à sectionner.
Module E85
Sectionnage
Masse, Commande Injection
Alimentation
Connecteur
Montage terminé
et enfin rouler avec notre sportive sans faire trop mal au porte monnaie!!
.
Une voiture récente représente un coût énergétique de plus de 3 années d'utilisation, le propriétaire d'un tout dernier diesel ne peut pas non plus se revendiquer écolo...sur les premières années
Pour ma part je roule depuis plus d'1 an à 100% E85 sur ma voiture de tous les jours (au moins 30 000km parcourus)
Sur les trajets quotidien ma consommation a augmenter de 10-15%, avec un gain de couple agréable.
En jouant sur l'avance à l'allumage il est possible de gagner encore en rendement et donc en couple, mais attention à ne pas être trop gourmand! (Même si du fait du taux d'octane supérieur au SP98, le risque de cliquetis est largement diminué)
Pas de problème au niveau des durites comme peuvent le dire certains, je pense que les problèmes apparaissent sur des durites déjà bien fatiguées..., elles
auraient aussi lachées à l'essence au bout d'un moment 
Juste faire attention à faire des vidanges plus régulières, car l'ethanol pénètre plus facilement dans le bas moteur, sinon je ne peux que vous conseiller l'adaptation!
Copyright "FloConcept 2010, Florent Kermarrec tous droits réservés